
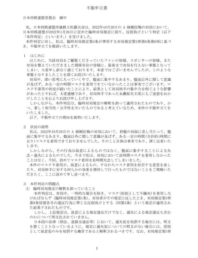
その上で、今回の裁定に納得がいかない部分もあります。また、この臨時対局規定を適用された当事者として、今後改善されたほうが良いのではないかと考えている点もあり、それを文書にまとめ、連盟にも通知いたしました。ご一読いただけましたら幸いです。 pic.twitter.com/tomo1rj9Ov
— 佐藤 天彦 (@AMAHIKOSATOh) November 1, 2022

《2chの反応》
4 :がるそくさん(`・ω・´) 2022/11/02(水) 00:22:31.11 ID:BLUEEOx9a
思ったより10倍長文だった
9 :がるそくさん(`・ω・´) 2022/11/02(水) 00:23:57.15 ID:WbX69h/r0
長すぎて草
18 :がるそくさん(`・ω・´) 2022/11/02(水) 00:28:59.27 ID:PoivIEHE0
民間のルール内の出来事やしウダウダ言ってもなんもならんわ
19 :がるそくさん(`・ω・´) 2022/11/02(水) 00:29:08.29 ID:lQqgBhRS0
もう負けは覆らんやろ
規定やルールにたいしてどうこう言うなら事態が起きてからじゃ遅い
23 :がるそくさん(`・ω・´) 2022/11/02(水) 00:31:02.05 ID:efv3tGFy0
>>19
別に不服申立て出来るから外野が何言っても大丈夫
21 :がるそくさん(`・ω・´) 2022/11/02(水) 00:30:35.32 ID:/eI09N890
ルールおかしいけどそれならそれでやる前に言えよ
井岡一翔かお前は
30 :がるそくさん(`・ω・´) 2022/11/02(水) 00:32:55.02 ID:Ct3qWHJ50
気持ちはめっちゃわかるけどルールはルールよなぁ
言うてしまえばマスク外しとることで相手が気になったり動揺する可能性もあるわけでな
31 :がるそくさん(`・ω・´) 2022/11/02(水) 00:33:23.10 ID:kHVelvJ40
そんなルールがあったことに驚き
32 :がるそくさん(`・ω・´) 2022/11/02(水) 00:33:39.36 ID:cFa3XL7d0
正直マスクもうええやろ
喘息持ちはきついんだよ
37 :がるそくさん(`・ω・´) 2022/11/02(水) 00:36:24.60 ID:rjTgg25O0
ちょっとゲームで負けたぐらいで文句言い過ぎだろ
42 :がるそくさん(`・ω・´) 2022/11/02(水) 00:37:38.68 ID:Cl15GeBg0
反マスクってわけじゃないのか
周りは指摘してやらんもんなん?
43 :がるそくさん(`・ω・´) 2022/11/02(水) 00:38:37.53 ID:UzCw6lVW0
この長さの文章ワイらが読めるわけないやろ
46 :がるそくさん(`・ω・´) 2022/11/02(水) 00:39:34.71 ID:UiXxLJiG0
ワイの代わりに読書感想文書いてほしい
47 :がるそくさん(`・ω・´) 2022/11/02(水) 00:40:07.40 ID:465t3ne/0
ルール改正しろはわかるけど負け消してやり直せはおかしい
そんなんできるなら不利になったらマスク外せばええだけやんか
50 :がるそくさん(`・ω・´) 2022/11/02(水) 00:41:13.40 ID:VG1tpQT30
一発アウトってちゃんと規定されてるのかによるわ
53 :がるそくさん(`・ω・´) 2022/11/02(水) 00:41:50.97 ID:5z0LrNsX0
集中力いる競技でマスク云々はナンセンスでしょ
悪用する奴がいるのはわかるけど1回は注意の猶予あるべき
57 :がるそくさん(`・ω・´) 2022/11/02(水) 00:42:58.95 ID:7QJqy5XL0
すまんが将棋は審判みたいなんおらんの?
このままやと反則負けですよーって注意くらいしてくれんのか?
60 :がるそくさん(`・ω・´) 2022/11/02(水) 00:44:14.27 ID:QkeXRp5P0
将棋連盟がアホやわ
永瀬がクレーム入れなきゃ何事もなく続行してただろこれ
67 :がるそくさん(`・ω・´) 2022/11/02(水) 00:47:56.22 ID:AapdcxXu0
もうわざわざ同じ部屋でやらなくてもリモート対局でいいんじゃね?
顔を付き合わせる必要性ある?
96 :がるそくさん(`・ω・´) 2022/11/02(水) 00:54:49.81 ID:wLmgQ3Tt0
こんな時に明後日棋王戦で相手藤井なの大概な流れだな
98 :がるそくさん(`・ω・´) 2022/11/02(水) 00:54:55.93 ID:aSEhBE6Ga
一時的以外でマスク外してたら反則負け
ってルールで1時間外してたらそらあかんやろw
100 :がるそくさん(`・ω・´) 2022/11/02(水) 00:55:14.91 ID:FJu70vqU0
そもそもなんでマスクはずしたん?
105 :がるそくさん(`・ω・´) 2022/11/02(水) 00:57:03.77 ID:3ilvXhkB0
>>100
特に何かを飲むでもなく
いきなりマスク外してるな
動画を見る限り
101 :がるそくさん(`・ω・´) 2022/11/02(水) 00:55:20.34 ID:yYdR1dIM0
そもそもこれ厳密に言ったら反則負けというより失格に該当するんじゃないの
107 :がるそくさん(`・ω・´) 2022/11/02(水) 00:57:37.96 ID:Vfete/5y0
Twitterで反ワク反マスク界隈がめちゃくちゃ応援してて草や
153 :がるそくさん(`・ω・´) 2022/11/02(水) 01:09:35.92 ID:yiwS5BYa0
>>107
無能な味方やん
111 :がるそくさん(`・ω・´) 2022/11/02(水) 00:58:27.14 ID:oJt0FTla0
注意勧告あったならしゃーない
一発アウトならまあ文句言うわ
116 :がるそくさん(`・ω・´) 2022/11/02(水) 01:00:17.47 ID:0qGEdMVGM
めんどくさい奴やなあ
158 :がるそくさん(`・ω・´) 2022/11/02(水) 01:10:14.93 ID:oblJiQDv0
どうせAIとしか研究してないんだからもうリモートでやりなよ向かい合ってる必要ないでしょ
177 :がるそくさん(`・ω・´) 2022/11/02(水) 01:12:28.62 ID:PJlnUvk0a
まあ警告あってもよさそうやしもう少しルール整備する余地は明らかにあるね
150 :がるそくさん(`・ω・´) 2022/11/02(水) 01:08:58.43 ID:sqSR1v7n0
かわいそうだとは思うけど決まりは決まりだからなぁ
https://nova.5ch.net/test/read.cgi/livegalileo/1667316080/l50
(。・ω・。)<長すぎて草
ひといちばい敏感さんが、我慢なし!不安ゼロ!で恋愛無双する全テクニック モテる人の恋愛科学
発達障害サバイバルガイド 「あたりまえ」がやれない僕らがどうにか生きていくコツ47

コメント